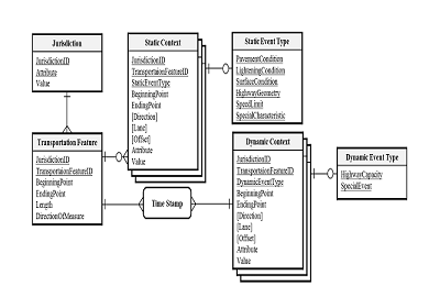
Traffic-based Isochronic Drive-times to Optimize Supply Demand
A new spatial optimization algorithm is proposed to assure over a certain percentage of emergency calls will be responded on time while the operation cost is minimized. The best locations for posting a vehicle as well as the number of vehicles required to cover the area during each hour of the day provided as two key information for deployment planning. A combination of hardware and software speeding up solutions such as developing fast search algorithms and parallel processing techniques used to deploy the prototype system in the company production system.


